此刻谈起seo一些所谓的高端技巧,站长们总会联想到站群、链轮等关头词。其拭魅站群是一种作弊手法,这一点年夜搜索引擎看待站群站的策略就能看出,因为 看待站群,搜索引擎一向的立场都是打压,但站群确确实实能够给站站长谋取益处,所以这就促成了一些站长揭竿而起,把站群作为网站保留的根柢。现实上站群有 着自己的口角势,我们需要客不美观的熟悉站群,合理运用站群优势,这才是正道。

站群操作成功的原因在于搜索引擎的链接投票机制,有的站群可能是彼此的友情链接,有的站群可能是单向的链轮,但不管是哪一种,因为一般做站群都是针对 统一的方针关头词,所以这就保证了网站的相关性,内容相关性对于搜索引擎是极为正视的,是以这样的操作就很轻易使网站发生好的排名。
站群劣势
站群优势


高级型站群结构
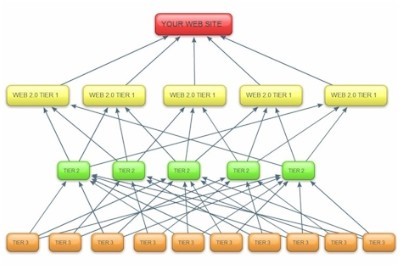
复合型站群结构
站群成功的另一个原因在于搜索引擎还达不到识别所有站群模子的手艺要求,一些经验丰硕的站长,设计出的站群模子,几乎和正常的网站链接没有区别,所以 站群策略在未来相当长的一段时刻内都还会有很年夜的市场。当然劣质的站群,即使会被搜索引擎觉察,也无济于事,因为搜索引擎察觉站群是需要必然周期的,良多 站长就经由过程站群制造数以万计的垃圾站,每个站的IP又能够达到成千上万,然后经由过程站内设置弹窗,将所有的流量导入到正规站中,这样就给正规站带来了巨年夜的流量,即使一段时刻后垃圾站群被搜索引擎删除,后续也会又有年夜量的网站跟上前面的轨范。
根基型站群结构
对比站长的数目,今朝能够做站群的事实下场仍是少数,原因就在于站群所需要投入的资金和精神都长短常巨年夜的。站群需要采办年夜量的空间、域名,为了不被搜索引擎集中冲击,还需要使用分歧的IP,这就需要专门采办VPS。搜索引擎除了关注链接网站之间的IP外,还会考虑网站内容的相似性。成立站群就要求每个网站都要安装自力的web轨范,而且网站的日常维护、域名解析、存案等问题城市环绕在你的四周。站群的内容来历必定是采集,而6月底,百度出台对于垃圾站的 冲击政策后,经由过程百度的审核就加倍坚苦了,这也加年夜了站群优化的难度。




粤公网安备44010502000280号
公众号二维码
小程序二维码
