苏宁获国内快递派司 或掀电商物流战

牛华网讯 北京时刻12月14日动静,今日,牛华网年夜中华人平易近共和国国家邮政局的网站获悉,搜罗苏宁电器股份有限公司在内的12简单业已经获得了快递营业经营许可。
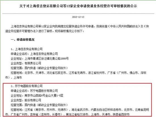
信息公示中显示苏宁快递营业经营规模为国内快递(邮政企业专营营业除外),经营地域搜罗11个省份的部门城市:江苏省(南京市、姑苏市、无锡市)、湖北省武汉市、内蒙古自治区呼和浩特市、北京市、云南省昆明市、广东省广州市、吉林省(吉林市、长春市)、黑龙江省哈尔滨市、上海市、天津市、陕西省西安市。
在6月份苏宁易购曾公布揭晓,苏宁电器1800家门店将为苏宁易购供给自提功能,苏宁电器全国近百个仓储中心将进级为苏宁易购的区域转配中心,承担起3C、百货日用品、图书等各产物线的配送工作。苏宁4000个售后处事网点,将增添速递点功能,30000名售后处事人员,还将承担起快递工作。
此前,苏宁易购李斌曾对媒体暗示:“苏宁物流绝对是全国第一且遥遥领先,其它电商在价钱战上或许还能打一打,可是在物流战上,根柢难以望苏宁项背,苏宁物流在规模、体量、地域上遥遥领先。” 此外他还暗示未来苏宁物流和快递将滥暌剐可能分拆出去,自力上市不是没有可能。
在电商争夺战中,除了价钱战就是物流战。各年夜电商在烧钱之余对此早已进行结构,但在苏宁、京东、凡客、一号店等几年夜电商中,京东在今年6月25日首先获得了国家邮政局关于快递营业经营许可的审核。今朝,京东商城物流系统已笼盖至全国年夜部门城市,仓储面积已经跨越100万黎明,还在不竭加年夜培植,估量仅在物流方面京东今年投入就将跨越36亿元。
据体味,京东年夜2007年起头培植自有的物流系统。今朝京东在全国25个城市成立了仓储中心,并圈定360座焦点城市,建有850多个自营配送站、300多个自提点。
之后,9月份凡客旗下如风达申请快递营业经营许可也获得了国家邮政局的审批,其经营地域缩短为北京、上海、广州、佛山、深圳、长沙以及武汉。
现在,几年夜电商均获得快递营业经营许可,电商争夺战的制高点或许将年夜价钱战转向物流战。
本页关键词:
上一篇:京东商城所售iPhone被指疑似返修货 下一篇:不利于网站发展的几点问题

